我公司擁有所有研究報告產品的唯一著作權,當您購買報告或咨詢業務時,請認準“智研鈞略”商標,及唯一官方網站智研咨詢網(www.jwnclean.com)。若要進行引用、刊發,需要獲得智研咨詢的正式授權。
- 報告目錄
- 研究方法
指的是一種以植入骨組織內的下部結構為基礎來支持、固位上部牙修復體的缺牙修復方式。它包括下部的支持種植體(dental implant)和上部的牙修復體(dental prosthesis, implant-supported)兩部分。它采用人工材料(如金屬、陶瓷等)制成種植體(一般類似牙根形態),經手術方法植入組織內(通常是上下頜)并獲得骨組織牢固的固位支持,通過特殊的裝置和方式連接支持上部的牙修復體。種植牙可以獲得與天然牙功能、結構以及美觀效果十分相似的修復效果,已經成為越來越多缺牙患者的首選修復方式。
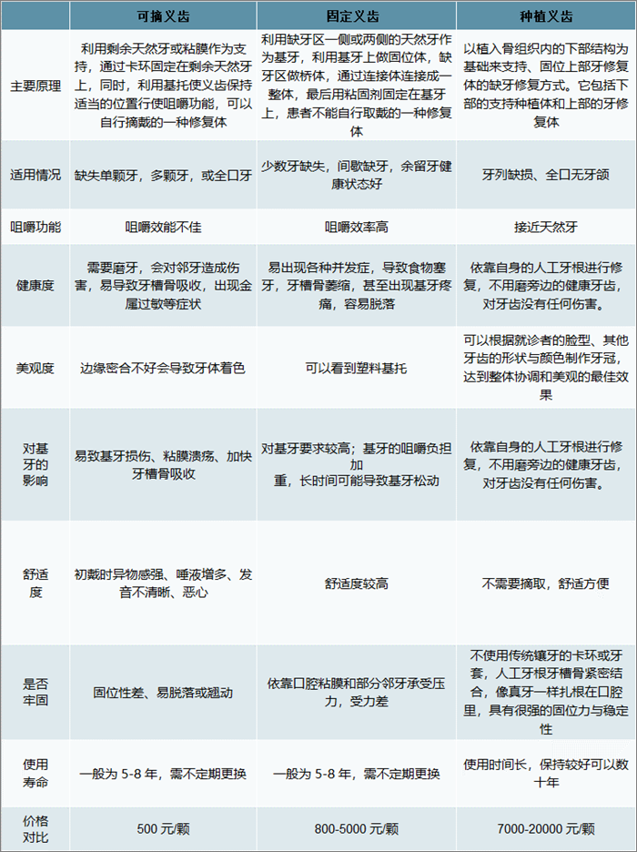
可摘義齒、固定義齒、種植義齒比較

資料來源:智研咨詢整理
智研咨詢發布的《2022-2028年中國種植牙行業市場競爭力分析及發展策略分析報告》共八章。首先介紹了種植牙行業市場發展環境、種植牙整體運行態勢等,接著分析了種植牙行業市場運行的現狀,然后介紹了種植牙市場競爭格局。隨后,報告對種植牙做了重點企業經營狀況分析,最后分析了種植牙行業發展趨勢與投資預測。您若想對種植牙產業有個系統的了解或者想投資種植牙行業,本報告是您不可或缺的重要工具。
本研究報告數據主要采用國家統計數據,海關總署,問卷調查數據,商務部采集數據等數據庫。其中宏觀經濟數據主要來自國家統計局,部分行業統計數據主要來自國家統計局及市場調研數據,企業數據主要來自于國統計局規模企業統計數據庫及證券交易所等,價格數據主要來自于各類市場監測數據庫。第一章種植牙行業相關概述
第一節 種植牙行業相關概述
一、產品概述
二、產品分類
三、產品用途
第二節 種植牙行業經營模式分析
一、生產模式
二、采購模式
三、銷售模式
第二章中國種植牙行業發展環境分析
第一節 中國宏觀經濟環境分析
一、中國GDP增長情況分析
二、工業經濟發展形勢分析
三、社會固定資產投資分析
四、全社會消費品零售總額
五、全國居民收入增長分析
六、居民消費價格變化分析
七、對外貿易發展形勢分析
第二節 中國種植牙行業政策環境分析
一、行業監管管理體制
二、行業相關政策分析
三、上下游產業政策影響
第三節 中國種植牙行業技術環境分析
一、行業技術發展概況
二、行業技術發展現狀
第三章全球及中國種植牙市場供需分析
第一節 全球種植牙發展狀況分析
一、全球種植牙行業發展狀況
二、全球種植牙行業競爭格局
三、全球種植牙市場份額情況
四、主要國家種植牙滲透情況
第二節 中國種植牙市場供給狀況
未來隨著技術和骨修復材料研發的不斷推進,預計臨床適應癥要求逐步擴大。修復時間短、費用低有望提高種植牙滲透率。
2016-2020年中國種植牙數量及增速

資料來源:公開資料整理
一、中國種植牙供給企業情況
二、中國種植牙企業競爭格局
三、中國種植牙產品產量分析
四、中國種植牙產量預測分析
第三節 中國種植牙市場需求狀況
一、中國種植牙需求分析
二、中國種植牙需求預測
第四節 中國種植牙市場價格分析
第四章中國種植牙行業產業鏈分析
第一節 種植牙行業產業鏈概述
第二節 種植牙上游產業發展狀況分析
一、鈦及鈦合金
二、生物陶瓷
三、碳素
第三節 種植牙下游應用需求市場分析
一、口腔醫院發展分析
二、綜合醫院口腔科情況
三、連鎖口腔診所發展分析
四、口腔患者數量分析
第五章種植牙所屬產品進出口數據分析
第一節 種植牙進口情況分析
一、進口數量情況分析
二、進口金額變化分析
三、進口來源地區分析
四、進口價格變動分析
第二節 種植牙出口情況分析
一、出口數量情況分析
二、出口金額變化分析
三、出口國家流向分析
四、出口價格變動分析
第六章國內種植牙生產廠商競爭力分析
第一節 通策醫療股份有限公司
一、企業發展基本情況
二、企業主要產品分析
三、企業經營情況分析
四、企業銷售網絡布局
第二節 北京萊頓醫療器械有限責任公司
一、企業發展基本情況
二、企業主要產品分析
三、企業銷售網絡布局
四、企業競爭優勢分析
第三節 常州百康特醫療器械有限公司
一、企業發展基本情況
二、企業主要產品分析
三、企業銷售網絡布局
四、企業競爭優勢分析
第四節 江蘇創英醫療器械有限公司
一、企業發展基本情況
二、企業主要產品分析
三、企業競爭優勢分析
四、企業發展戰略分析
第五節 鄭州康德泰口腔醫療科技有限公司
一、企業發展基本情況
二、企業主要產品分析
三、企業銷售網絡布局
四、企業競爭優勢分析
第六節 威海威高潔麗康生物材料有限公司
一、企業發展基本情況
二、企業主要產品分析
三、企業銷售網絡布局
四、企業競爭優勢分析
第七章中國種植牙行業發展趨勢與前景分析
第一節 中國種植牙行業投資前景分析
一、種植牙行業發展前景
二、種植牙發展趨勢分析
三、種植牙市場前景分析
第二節 中國種植牙行業投資風險分析
一、產業政策分析
二、原材料風險分析
三、市場競爭風險
四、技術風險分析
五、疫情持續性風險
第三節 種植牙行業投資策略及建議
第八章種植牙企業投融資戰略規劃分析
第一節 種植牙企業發展戰略規劃背景意義
一、企業轉型升級的需要
二、企業做大做強的需要
三、企業可持續發展的需要
第二節 種植牙企業戰略規劃制定依據
一、國家產業政策
二、行業發展規律
三、企業資源與能力
四、可預期的戰略定位
第三節 種植牙企業戰略規劃策略分析
一、戰略綜合規劃
二、技術開發戰略
三、區域戰略規劃
四、產業戰略規劃
五、營銷品牌戰略
六、競爭戰略規劃
第四節 種植牙企業重點客戶戰略實施
一、實施重點客戶戰略的必要性
二、企業重點客戶的鑒別與確定
三、企業重點客戶的開發與培育
四、實施重點客戶戰略需要解決的問題
五、企業重點客戶的市場營銷策略分析(ZY ZS)
圖表目錄
圖表 1 2017-2021年中國國內生產總值變化趨勢圖
圖表 2 2017-2021年中國國內生產總值及構成
圖表 3 2017-2021年中國固定資產投資(不含農戶)變化趨勢圖
圖表 4 2017-2021年中國社會消費品零售總額變化趨勢圖
圖表 5 2017-2021年中國居民人均可支配收入變化趨勢圖
圖表 6 2017-2021年中國貨物進出口總額變化趨勢圖
圖表 7 全球種植牙行業競爭格局
圖表 8 全球各地區種植牙數量占比情況
圖表 9 2021年全球主要國家每萬人種植牙齒數量
圖表 10 中國市場的大陸國產種植牙系統品牌企業及機構
更多圖表見正文……
◆ 本報告分析師具有專業研究能力,報告中相關行業數據及市場預測主要為公司研究員采用桌面研究、業界訪談、市場調查及其他研究方法,部分文字和數據采集于公開信息,并且結合智研咨詢監測產品數據,通過智研統計預測模型估算獲得;企業數據主要為官方渠道以及訪談獲得,智研咨詢對該等信息的準確性、完整性和可靠性做最大努力的追求,受研究方法和數據獲取資源的限制,本報告只提供給用戶作為市場參考資料,本公司對該報告的數據和觀點不承擔法律責任。
◆ 本報告所涉及的觀點或信息僅供參考,不構成任何證券或基金投資建議。本報告僅在相關法律許可的情況下發放,并僅為提供信息而發放,概不構成任何廣告或證券研究報告。本報告數據均來自合法合規渠道,觀點產出及數據分析基于分析師對行業的客觀理解,本報告不受任何第三方授意或影響。
◆ 本報告所載的資料、意見及推測僅反映智研咨詢于發布本報告當日的判斷,過往報告中的描述不應作為日后的表現依據。在不同時期,智研咨詢可發表與本報告所載資料、意見及推測不一致的報告或文章。智研咨詢均不保證本報告所含信息保持在最新狀態。同時,智研咨詢對本報告所含信息可在不發出通知的情形下做出修改,讀者應當自行關注相應的更新或修改。任何機構或個人應對其利用本報告的數據、分析、研究、部分或者全部內容所進行的一切活動負責并承擔該等活動所導致的任何損失或傷害。
01
智研咨詢成立于2008年,具有17年產業咨詢經驗
02
智研咨詢總部位于北京,具有得天獨厚的專家資源和區位優勢
03
智研咨詢目前累計服務客戶上萬家,客戶覆蓋全球,得到客戶一致好評
04
智研咨詢不僅僅提供精品行研報告,還提供產業規劃、IPO咨詢、行業調研等全案產業咨詢服務
05
智研咨詢精益求精地完善研究方法,用專業和科學的研究模型和調研方法,不斷追求數據和觀點的客觀準確
06
智研咨詢不定期提供各觀點文章、行業簡報、監測報告等免費資源,踐行用信息驅動產業發展的公司使命
07
智研咨詢建立了自有的數據庫資源和知識庫
08
智研咨詢觀點和數據被媒體、機構、券商廣泛引用和轉載,具有廣泛的品牌知名度
品質保證
智研咨詢是行業研究咨詢服務領域的領導品牌,公司擁有強大的智囊顧問團,與國內數百家咨詢機構,行業協會建立長期合作關系,專業的團隊和資源,保證了我們報告的專業性。
售后處理
我們提供完善的售后服務系統。只需反饋至智研咨詢電話專線、微信客服、在線平臺等任意終端,均可在工作日內得到受理回復。24小時全面為您提供專業周到的服務,及時解決您的需求。
跟蹤回訪
持續讓客戶滿意是我們一直的追求。公司會安排專業的客服專員會定期電話回訪或上門拜訪,收集您對我們服務的意見及建議,做到讓客戶100%滿意。
















