一、概述
信息安全是指通過采取措施對信息系統的軟硬件、數據及依托其開展的業務進行保護,使得它們不會由于偶然的或者惡意的原因而遭到未經授權的訪問、泄露、破壞、修改、審閱、檢查、記錄或銷毀,保證信息系統連續可靠地正常運行。信息安全產品主要包括安全硬件、安全軟件及安全服務。信息安全是IT系統的“穩定器”,雖然信息安全投入不能直接為帶來收益,但是保證信息安全是企業業務得以順利開展的重要基礎。
信息安全產品分類

數據來源:智研咨詢整理
隨著信息技術的迅速發展,特別是云計算、大數據、物聯網和人工智能等新一代信息技術的飛速發展,網絡與信息安全風險全面泛化,種類和復雜度均顯著增加,信息安全產品與服務種類也不斷得到充實與細化。
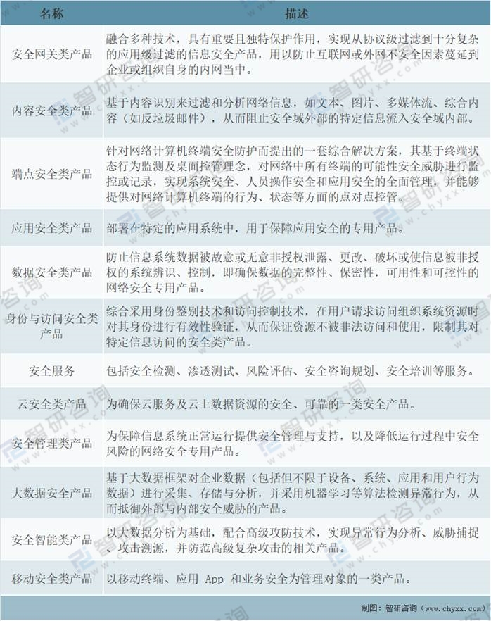
信息安全產品主要類別

數據來源:智研咨詢整理
二、發展現狀
隨著信息技術的快速發展和信息化應用的不斷深入,信息技術、產品及網絡已經融入社會經濟生活的方方面面,但同時信息安全問題也越來越突出。面對嚴峻的信息安全形勢,我國將信息安全上升至國家戰略,成立了中央網絡安全與信息化領導小組,相繼出臺了《關于大力推進信息化發展和切實保障信息安全的若干意見》等政策法規。信息安全產業面臨良好的政策環境,處于快速發展的歷史機遇期。
信息安全產業相關政策



數據來源:智研咨詢整理
隨著行業政策的密集出臺,信息安全工作穩步推進,我國信息安全行業快速發展,2021年中國信息安全收入達1825億元,較2020年增加了327億元,同比增長21.81%。
2019-2021年中國信息安全收入統計

數據來源:工信部、智研咨詢整理
相關報告:智研咨詢發布的《2022-2028年中國信息安全行業市場調查研究及發展前景規劃報告》
中國信息安全收入占軟件業務收入的比例平穩增長,2021年中國信息安全收入占軟件業務收入的1.92%,較2019年的1.82%增長了0.10%。
2019-2021年中國信息安全收入占軟件業務收入的比例走勢圖

數據來源:工信部、智研咨詢整理
分區域來看,2021年1-11月中國東部地區信息安全收入完成1266.4億元,占全國息安全總收入的76.84%,占比非常大;西部地區信息安全收入完成162.5億元,占全國息安全總收入的9.86%;東北地區信息安全收入完成140.0億元,占全國息安全總收入的8.49%;中部地區信息安全收入完成79.2億元,占全國息安全總收入的4.80%。
2021年1-11月中國信息安全收入區域分布(億元)

數據來源:工信部、智研咨詢整理
分省市來看,中國信息安全收入主要來源于北京市、廣東省、遼寧省、四川省、江蘇省、山東省、上海市、湖北省、重慶市、天津市等地,2021年1-11月北京市、廣東省、遼寧省、四川省、江蘇省、山東省、上海市、湖北省、重慶市和天津市信息安全收入總和占全國信息安全總收入的94.54%,其中北京市信息安全收入完成784.8億元,占全國信息安全總收入的47.62%,全國排名第一;廣東省信息安全收入完成166.7億元,占全國信息安全總收入的10.11%,全國排名第二;遼寧省信息安全收入完成133.7億元,占全國信息安全總收入的8.11%,全國排名第三。
2021年1-11月中國信息安全收入排名前十的省市統計(億元)

數據來源:工信部、智研咨詢整理
從副省級城市來看,2021年1-11月沈陽市信息安全收入完成 117.2億元,占全國信息安全總收入的18.05%,全國排名第一;廣州市信息安全收入完成113.1億元,占全國信息安全總收入的17.42%,全國排名第二;成都市信息安全收入完成104.9億元,占全國信息安全總收入的16.15%,全國排名第三。
2021年1-11月中國信息安全收入排名前十的副省級城市統計(億元)

數據來源:工信部、智研咨詢整理
從下游需求來看,2020年我國網絡安全行業下游需求依然集中在政府事業單位、金融、運營商、教育、醫療衛生和能源行業,占全行業需求比例達到81%,分別為26%、15%、14%、11%、8%和7%,這些行業政策的傳導性較強。
2020年中國信息安全下游客戶行業分布情況

數據來源:中國網絡安全產業聯盟、智研咨詢整理
以上數據及信息可參考智研咨詢(www.jwnclean.com)發布的《2022-2028年中國信息安全行業全景調研及競爭格局預測報告》。智研咨詢是中國領先產業咨詢機構,提供深度產業研究報告、商業計劃書、可行性研究報告及定制服務等一站式產業咨詢服務。您可以關注【智研咨詢】公眾號,每天及時掌握更多行業動態。
智研咨詢 - 精品報告

2025-2031年廣西壯族自治區信息安全行業市場全景調研及產業前景研判報告
《2025-2031年廣西壯族自治區信息安全行業市場全景調研及產業前景研判報告》共八章,包含廣西壯族自治區信息安全細分應用市場分析,廣西壯族自治區信息安全重點企業布局案例研究,廣西壯族自治區信息安全市場前瞻及戰略布局策略建議等內容。
公眾號
小程序
微信咨詢















