一、基本概況
綠色基金是只專門針對節能減排戰略,低碳經濟發展,環境優化改造項目而建立的專項投資基金,其目的旨在通過資本投入促進節能減排事業發展。
綠色基金所投項目一般具有的特點

資料來源:智研咨詢整理
根據國家發改委印發的《綠色產業指導目錄(2019年版)》,綠色產業包括六大類:節能環保產業、清潔生產產業、清潔能源產業、生態環境產業、基礎設施綠色升級、綠色服務,涉及到綠色裝備制造、清潔能源、環境治理、能源節約、綠色城市(綠色基建)、綠色服務等多個領域。
綠色產業分類

資料來源:智研咨詢整理
二、行業發展現狀
2020年9月,習近平總書記在第七十五屆聯合國大會一般性辯論上宣布,我國力爭于2030年前二氧化碳排放達到峰值目標,努力爭取于2060年前實現碳中和愿景,在我國“3060”目標指引下,未來預計將會成立更多聚焦低碳節能投資的綠色基金。
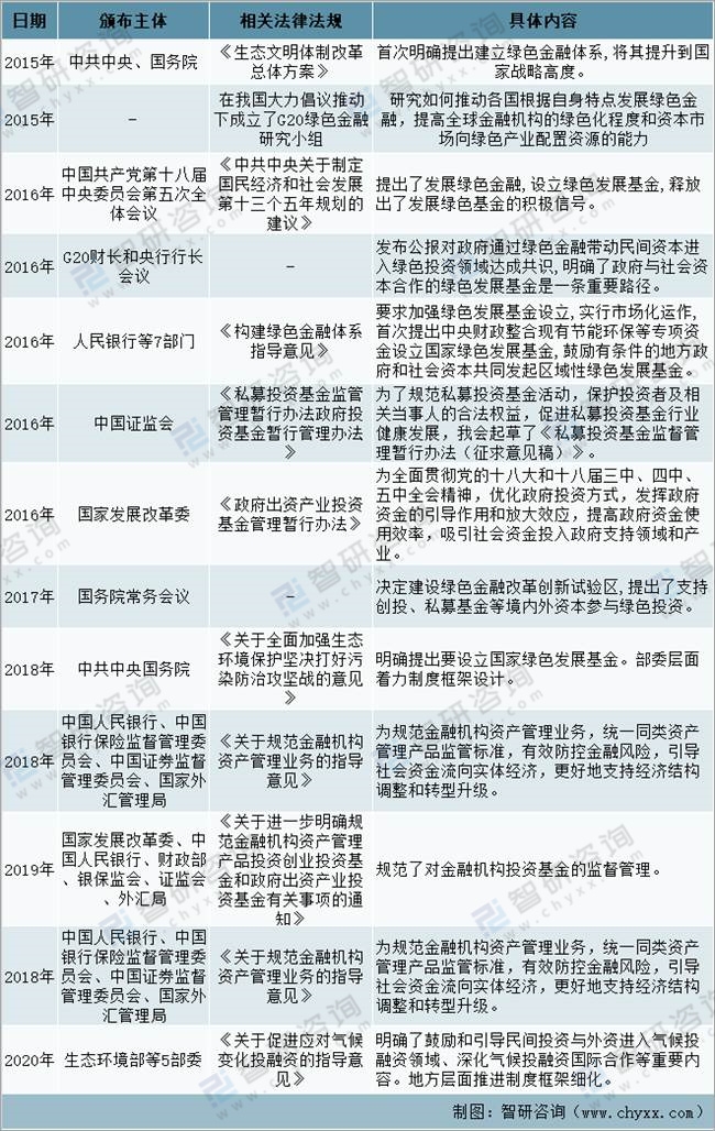
我國經歷了大約6年時間,隨后多種形式的綠色基金開始在我國綠色金融體系中出現、成長和發展。總體來看,雖然我國綠色基金起步較晚,但由于與我國大力倡導的綠色發展新理念相符合,在政策大力推動下實現了快速發展,初步形成了具有我國特色的綠色基金體系。
中國綠色基金相關政策法規

資料來源:智研咨詢整理
相關報告:智研咨詢發布的《2022-2028年中國基金行業市場專項調研及發展趨勢預測報告》
綠色基金是綠色金融體系的重要組成部分。綠色基金(專門針對節能減排戰略,低碳經濟發展,環境優化改造項目而建立的專項投資基金)可以用于霧霾治理、水環境治理、土壤治理、污染防制、清潔能源、綠化和風沙治理、資源利用效率和循環利用、綠色交通、綠色建筑、生態保護和氣候適應等領域,在綠色金融體系中資金來源最為廣泛,具有舉足輕重的作用。
近年來,綠色基金在我國得到了較大發展。2021年中國綠色基金相關企業注冊量從2010年的6家增長至52家,是將近是2010年的5倍。
2010-2021年中國綠色基金相關企業注冊量及增長(單位:家、%)

資料來源:企查查、智研咨詢整理
我國各級政府發起綠色發展基金成為一種趨勢。目前,我國綠色基金發展也展現出巨大的市場爆發力。包括廣東、北京、山東等多個省份已紛紛建立起綠色發展基金或環保基金,地級市也在不斷推動綠色基金發展的進程,以帶動綠色投融資,這對地方政府投融資改革和協調綠色城鎮化資金的籌措十分有利。還有很多民間資本、國際組織等也紛紛參與設立綠色發展基金,PPP模式的基金成為政府支持綠色發展的主要形式之一。
2021年中國各省市綠色基金相關企業注冊量位于前十的省市分別是廣東、北京、山東、湖北、甘肅、江蘇、貴州、安徽、浙江、福建、云南,綠色基金相關企業注冊量分別為49家、27家、20家、19家、18家、16家、14家、12家、11家、10家、10家。
2021年中國綠色基金相關企業注冊量TOP10省市

資料來源:企查查、智研咨詢整理
綠色信貸發展較早,規模最大,但與綠色產業資金需求不完全匹配,綠色基金勢必成為重要的補充,綠色基金是立體化綠色金融拼圖的重要部分,綠色基金數量明顯提升。截止2020年中國新增綠色基金數量126只,較2019年增長16%。
2015-2020年中國綠色基金新增數量及增長率(單位:只、%)

資料來源:中國證券投資基金業協會、Wind、智研咨詢整理
我國新成立綠色基金仍然以股權投資為主。按投資類型劃分,2020年我國新成立備案的綠色基金中,股權投資基金77只,占比達到61%;創業投資基金和證券投資基金數量分別為17只、32只,分別占新成立綠色基金的14%、25%。
2020年中國綠色基金投資類型分布

資料來源:中國證券投資基金業協會、Wind、智研咨詢整理
綠色基金對低碳節能領域的投資將有效促進我國低碳發展目標,投向低碳節能領域的綠色基金比例進一步擴大,2020年我國新成立備案的綠色基金投向生態環保領域數量為38只,占比為30%;投向低碳節能領域86只,占比為68%;投向循環經濟領域2只,占比為2%。
2020年中國綠色基金投資領域分布

資料來源:中國證券投資基金業協會、Wind、智研咨詢整理
二、綠色基金發展存在的問題及發展建議
1、綠色基金發展存在的問題
雖然在政府大力支持和鼓勵下,我國綠色基金近年來快速發展,但是由于發展時間短,發展經驗不足,我國綠色基金仍然存在法律和監管體制缺失、缺乏配套政策支持、信息披露程度不足、社會資本參與程度較低、管理人缺乏綠色基金管理經驗等問題。
綠色基金發展存在的問題

資料來源:智研咨詢整理
2、推動綠色基金發展的建議
針對中國綠色基金的現狀和問題,我國就應建立、完善綠色基金標準體系、健全綠色基金激勵機制、加強綠色基金人才培養、完善綠色基金管理運行機制、構建綠色基金績效評估機制及加強綠色基金人才培養,進一步推動綠色基金發展。
推動我國綠色基金發展的建議

資料來源:智研咨詢整理
智研咨詢是中國領先產業咨詢機構,提供深度產業研究報告、商業計劃書、可行性研究報告及定制服務等一站式產業咨詢服務。您可以關注【智研咨詢】公眾號,每天及時掌握更多行業動態。
智研咨詢 - 精品報告

2026-2032年中國基金行業市場現狀分析及發展戰略研判報告
《2026-2032年中國基金行業市場現狀分析及發展戰略研判報告》共十三章,包含2026-2032年基金行業投資機會與風險防范,基金行業投資前景研究,研究結論及發展建議等內容。
公眾號
小程序
微信咨詢















