一、國家層面政策
我國首次明確提出碳達峰和碳中和的目標是在2020年9月份的第七十五屆聯合國大會一般性辯論上。國家主席向全世界表示我國將采取更加有力的政策和措施,并且承諾力爭于2030年前達到峰值,2030年單位國內生產總值二氧化碳排放將比2005年下降60%~65%,2060年前實現碳中和的宏遠目標。
碳排放3060目標

資料來源:智研咨詢整理
作為《巴黎協定》的積極踐行者,中國主動承擔起碳減排責任,承諾到2030年,單位國內生產總值二氧化碳排放比2005年下降60%~65%,非化石能源占一次能源消費比重將達到20%左右。為實現這一目標,中國政府制定一系列降低碳強度和減少碳排放的措施,具體包括改善能源結構、優化經濟結構等,并取得一定成效。然而,作為世界上最大的能源消費國和碳排放國,中國面臨著非常嚴峻的碳減排壓力。預計未來隨著我國節能減排政策的進一步出臺,我國碳排放情況將進一步改善。
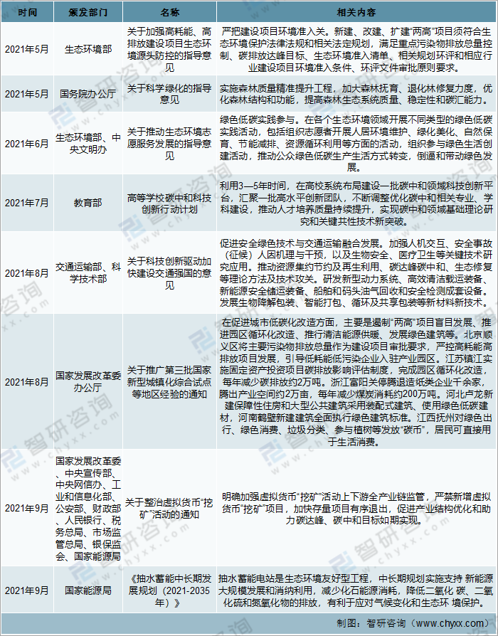
2021年中國國家層面有關碳排放重點政策(一)

資料來源:智研咨詢整理
2021年中國國家層面有關碳排放重點政策(二)

資料來源:智研咨詢整理
2021年中國國家層面有關碳排放重點政策(三)

資料來源:智研咨詢整理
2021年中國國家層面有關碳排放重點政策(四)

資料來源:智研咨詢整理
二、碳排放權交易相關規則
2017年12月,《全國碳排放權交易市場建設方案(發電行業)》印發,標志著中國碳排放交易體系正式啟動。這是利用市場機制控制和減少溫室氣體排放、推動綠色低碳發展的一項重大創新實踐。2021年5月,生態環境部頒發了《碳排放權登記管理規則(試行)》、《碳排放權交易管理規則(試行)》、《碳排放權結算管理規則(試行)》,是碳市場交易和履約的關鍵性、原則性規則。碳市場啟動再次取得實質進展,全國碳市場交易臨近實操階段。
碳排放權交易相關規則

資料來源:智研咨詢整理
三、行業相關政策
“十三五”以來,國家及地方陸續出臺了一系列政策和法規,用于指導和規范全國和各地的減排及節能工作,取得了較為顯著的成效。“十四五”是實現我國碳排放達峰的關鍵期,期間提出了更強有力的碳排放控制目標,加大對可再生能源發展的支持力度,繼續推動經濟社會加速向低碳方向轉型。
行業“十四五”規劃有關碳排放政策(一)

資料來源:智研咨詢整理
行業“十四五”規劃有關碳排放政策(二)

資料來源:智研咨詢整理
四、地區層面政策
相較之下,地方政策出臺的腳步也并不落后。事實上,在各地方召開的兩會中,基本都將實現“碳達峰、碳中和”列為未來的重點工作,并在政府工作報告中進行了相應部署。就目前來看,節能減排和能源替代也是地方實現“碳達峰”的兩大抓手。
各省市第十四個五年規劃和二〇三五年遠景目標有關碳排放綱要匯總(一)

資料來源:智研咨詢整理
各省市第十四個五年規劃和二〇三五年遠景目標有關碳排放綱要匯總(二)

資料來源:智研咨詢整理
各省市第十四個五年規劃和二〇三五年遠景目標有關碳排放綱要匯總(三)

資料來源:智研咨詢整理
以上數據及信息可參考智研咨詢(www.jwnclean.com)發布的《2022-2028年中國碳排放權交易產業競爭現狀及未來前景分析報告》。智研咨詢是中國領先產業咨詢機構,提供深度產業研究報告、商業計劃書、可行性研究報告及定制服務等一站式產業咨詢服務。您可以關注【智研咨詢】公眾號,每天及時掌握更多行業動態。
智研咨詢 - 精品報告

2023-2029年中國碳排放權交易市場研究分析及發展前景分析報告
《2023-2029年中國碳排放權交易市場研究分析及發展前景分析報告》共九章,包含中國核證自愿減排量(ccer)發展現狀分析, 中國試點碳市場建設狀況分析, 2023-2029年碳排放權交易市場發展前景與對策等內容。
公眾號
小程序
微信咨詢















